• 首页
    • 云自考
    • 全部课程
    • 题库刷题
    • 专业班级
    • 项目培训
    • 动态
      • 云自考
      • 沧海动态
      • 教育资讯
    • 学习中心
    • 登录
    • 注册
  • 登录
  • 注册
  • 首页
  • 云自考
  • 全部课程
  • 题库刷题
  • 专业班级
  • 项目培训
  • 动态
    • 云自考
    • 沧海动态
    • 教育资讯
  • 学习中心
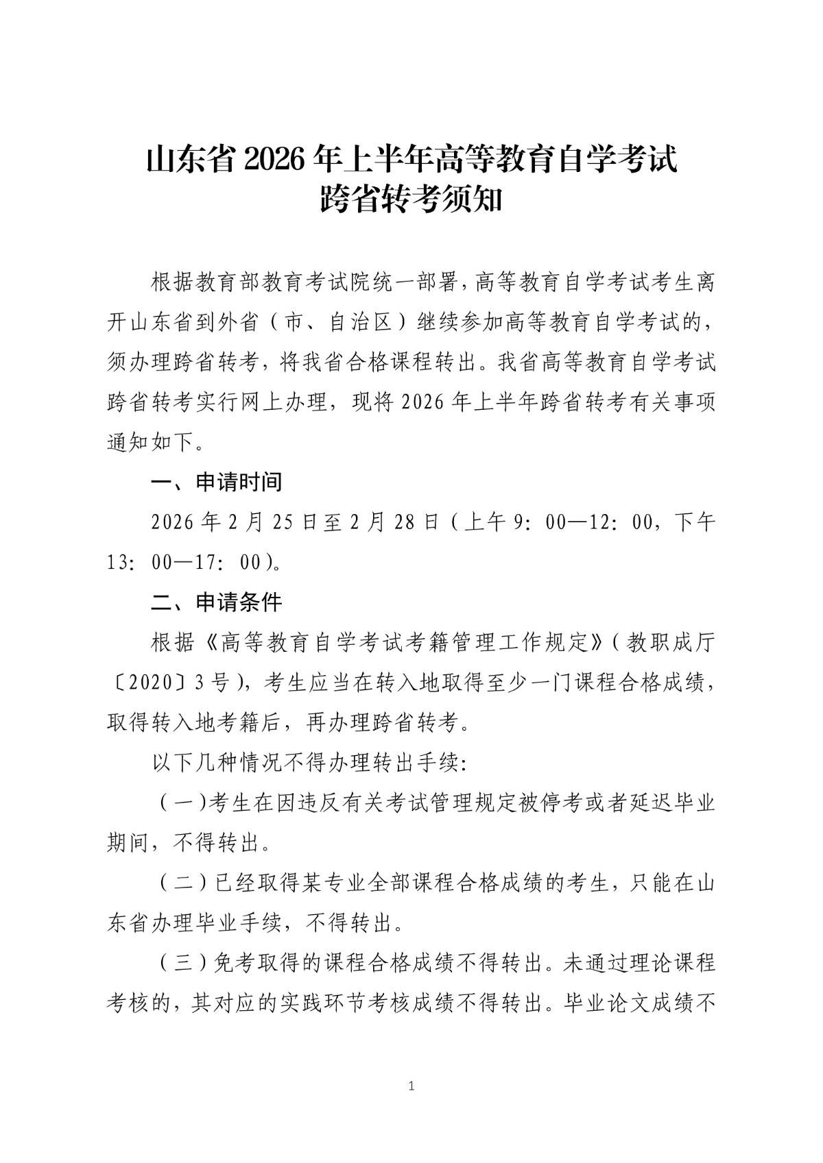
  1. 资讯频道
  2. 云自考
  3. 正文
20
01月

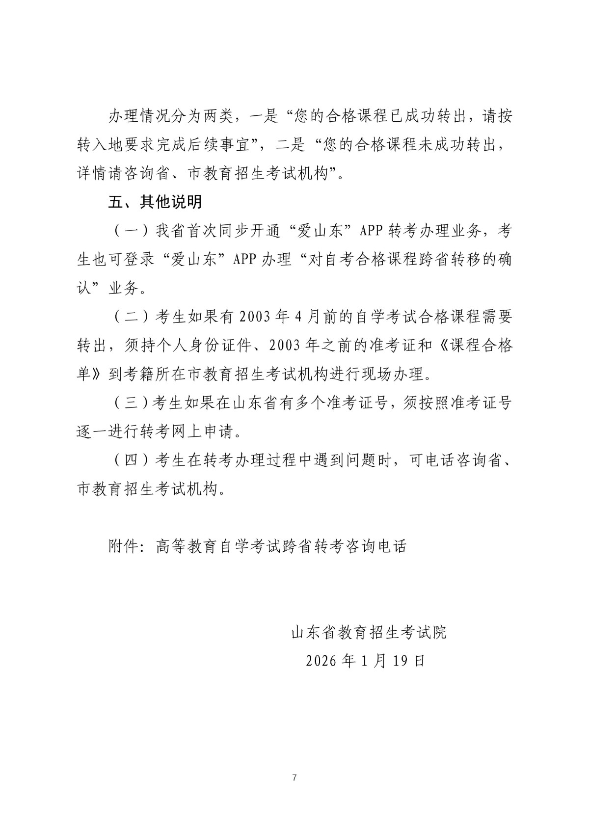
山东省2026年上半年高等教育自学考试跨省转考须知

498 0

文章来源: 山东省教育招生考试院

原文链接: https://www.sdzk.cn/NewsInfo.aspx?NewsID=7134

标签: 自学考试
0

热门焦点

1
淄博高青县教育局:解决教育资源分配不均,...
2
沧海无涯,师泽天下
3
聚焦高素质双师型要求 深化新时代职业教育...
4
沧海师泽教育在线平台宣传片
5
潍坊高新实验学校:沧海师泽引领发展趋势,...
6
促进校外线上培训健康有序发展 切实减轻中...

热门标签

婚姻家庭法 人力资源管理(一) 妇产科护理学(二) 外科护理学(二) 合同法 护理学研究 精品课程 试题 直播精讲 导学课 正课 考试通知

编辑推荐

1
山东省2026年上半年高等教育自学考试跨...
2
平台升级公告
3
山东省2023年下半年高等教育自学考试跨...
4
关于做好山东省2023年下半年高等教育自...
5
云自考四月自学考试获得优异成绩同学公示
6
2023年4月自学考试考前注意事项

我是学生

我的课程 我的题库 我的错题本

学习互动

我的问答 我的笔记 我的话题

我的测评

我的作业 我的考试 我的证书

热门专业

行政管理 工商管理 学前教育

友情链接

山东招生在线 山东学习在线 云自考官网
网站底部logo

Powered by 云自考    课程存档 课程内容版权均归山东德泽天下教育科技有限公司所有  鲁ICP备16014431号-1